Samsung RS2521 Specifiche Pagina 72

  • Scaricare
  • Aggiungi ai miei manuali
  • Stampa
  • Pagina
    / 73
  • Indice
  • SEGNALIBRI
  • Valutato. / 5. Basato su recensioni clienti
Vedere la pagina 71
47
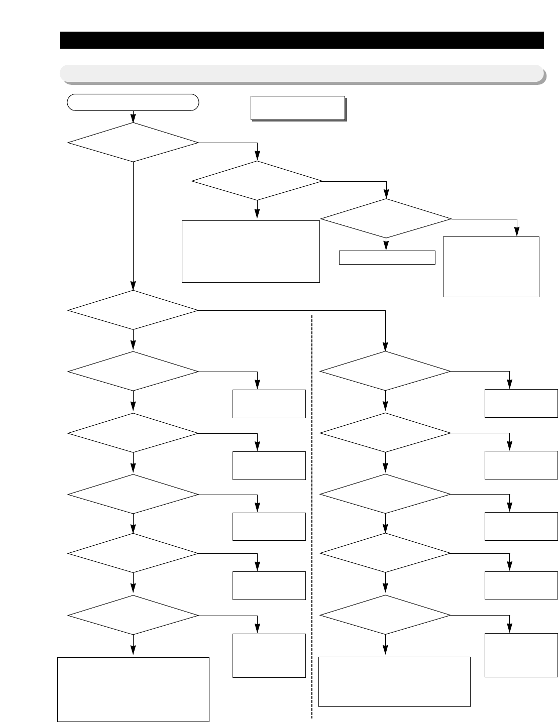
Diagnostics
8-10) When Crush (Crushed Ice ) & Cube (Cubed Ice) does not operate well
Does Ice come out
when extracting Ice?
Is ice in Ice Box?
Is Ice Stop selected
in Ice Selection?
Start
Check sharp-bent/ close
Water Supply Hose
Check water supply part for
ICE, Check Solenoid
Check ICE-MAKER wires
Check Ice Extraction S/W
Check DOOR S/W
Check Ice Moving Motor
Check wires o f Ice Moving Motor
Check operation o f security related
Q702,Q401 of AUGER-MOTOR
Cancel Ice Stop
What about ice
selection?
MAIN PCB Normal
-- Check other parts
Check wires between AUGER MOTOR and
MAIN PCB
Faulty CUBE SOLENOIDE or faulty contacts
of Connector
NO
NO
NO
Crush
Does Cube Ice come
out upon extracting?
Normal operation
YES
NO
Is PANEL PCB Cube
selected?
Select Cube
NO
Is it in
Cube MOTOR Cube?
Check WIRE /
Check MOTOR
NO
Is DISPENSER ICE
S/W selected?
Select DISPENSER
ICE S/W
NO
Is Input Vac
outputted at MAIN PCB
CN70 & CN71 ?
Check WIRE /
Faulty MAIN
PCB -Change
YES
YES
YES
NO
YES
YES
YES
YES
CUBE
MAIN PCB Normal
-- Check other parts
Check wires between AUGER MOTOR and
MAIN PCB (SHORT/OPEN)
Does Crush Ice come
out upon extracting?
Normal operation
YES
NO
Is PANEL PCB Crush
selected?
Select Crush
NO
Is it in
Cube MOTOR Crush?
Check WIRE / Check &
repair MOTOR Cube
NO
Is DISPENSER ICE
S/W selected?
Select DISPENSER
ICE S/W
NO
Is Input Vac
outputted at MAIN PCB
CN70 & CN71 ?
Check WIRE /
Faulty MAIN
PCB -Change
YES
NO
YES
YES
YES
Operating condition is F-Room
Door closing condition.
Vedere la pagina 71
1 2 ... 67 68 69 70 71 72 73

Commenti su questo manuale

Nessun commento